電磁流量計電流輸出故障原因
電磁流量計的電流輸出(通常是4-20mA)故障是一個非常常見的問題。這個輸出信號是流量計與PLC、DCS、記錄儀或控制器“對話”的主要方式,一旦出現問題,會導致上位系統顯示異常、控制失靈。
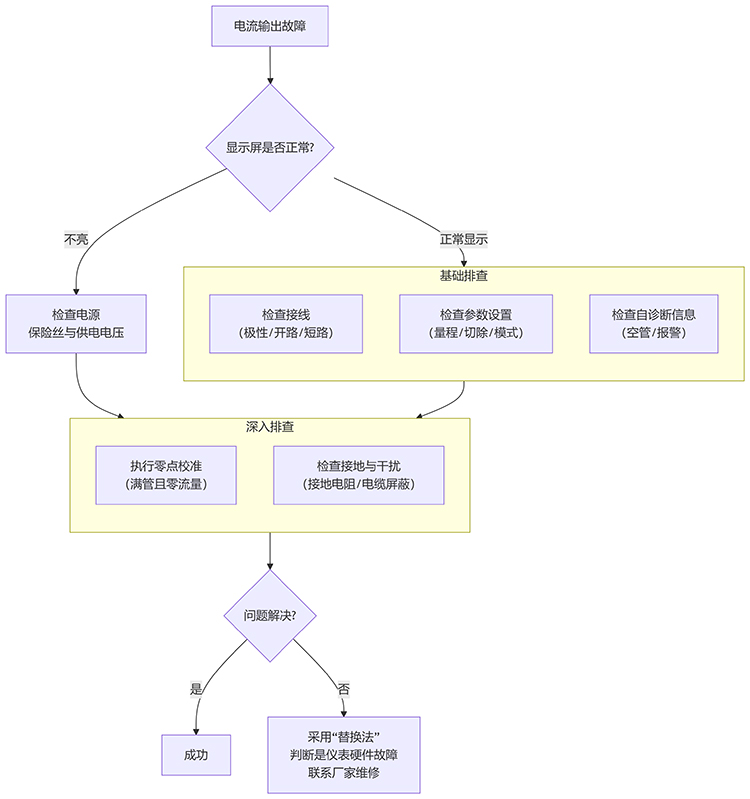
故障排查需要系統性地進行。以下是導致電流輸出故障的主要原因、排查步驟和解決方案。
核心思路
電流輸出故障可以歸結為三大類:
電源問題:儀表根本沒有工作或工作電壓不正常。
接線與配置問題:線路連接錯誤或參數設置不當。
硬件故障:儀表內部的輸出電路或相關元件損壞。
故障現象與可能原因對應表
故障現象:無電流輸出(0mA)
*可能的原因:電源未接通、保險絲熔斷、接線錯誤或開路、安全柵故障、內部硬件損壞
故障現象:輸出始終為*大值(約20mA)
*可能的原因:接線錯誤(電流環開路)、量程設置錯誤、傳感器或核心處理器故障
故障現象:輸出始終為*小值(約4mA)
*可能的原因:空管或未滿管、零點未校準、小信號切除值設置過高、電極嚴重污染
故障現象:輸出固定在一個值(不變化)
*可能的原因:流量計進入固定輸出模式(如儀表故障狀態)、硬件鎖死
故障現象:輸出波動/跳動大
*可能的原因:流體未滿管或有氣泡、強烈電磁干擾、接地不良、電極污染
故障現象:輸出值與實際值偏差大
*可能的原因:量程設置錯誤、未進行零點校準、電極或內襯損壞、管道不滿管
系統性排查步驟與解決方案
*一步:安全*一
在操作前,確保流程安全,必要時進行隔離和上鎖掛*(LOTO)。
*二步:基礎檢查(解決大部分問題)
1.檢查電源
現象:顯示屏不亮,無輸出。
操作:用萬用表測量流量計接線端子的電源電壓,確認是否在額定范圍內(如24V DC ±10%)。檢查保險絲是否熔斷。
2.檢查接線(極其重要!)
現象:輸出為0、20mA或跳動。
操作:
核對圖紙:確保正負極沒有接反。
檢查通路:斷開接線,用萬用表測量回路電阻。一個正常的250Ω負載電阻應顯示約250Ω。如果電阻為無窮大,說明線路開路;如果電阻很小,說明短路。
檢查隔離安全柵:如果系統中有安全柵,檢查其指示燈狀態,嘗試 bypass(旁路)安全柵進行測試,判斷是否是安全柵故障。
3.檢查參數設置
現象:輸出固定、偏差大或無變化。
操作:
量程范圍:檢查流量量程上限(URV)和下限(LRV)設置是否正確。輸出20mA對應URV,4mA對應LRV。
輸出模式:確認電流輸出是否被設置為模擬流量信號,而不是被錯誤地設置為固定值或其他診斷值。
小信號切除:檢查切除值是否設置過高,導致小流量時沒有輸出或輸出保持在4mA。
*三步:深入排查
1.檢查流量計本身狀態
操作:查看流量計的顯示屏或使用手操器讀取其自診斷信息。常見的報警有:
空管報警(EEP):會強制輸出報警電流(通常為3.6mA或22mA)。
系統報警/硬件錯誤: indicates internal failure.
解決:如果是空管,確保管道滿管。如果是硬件錯誤,可能需要復位或聯系廠家。
2.進行零點校驗
現象:輸出有固定偏差。
操作:在確保管道完全滿管且流體完全靜止(流量為零)的條件下,執行“零點校準”操作。這是消除系統性偏差的*有效方法。
3.檢查接地與干擾
現象:輸出劇烈波動、跳動。
操作:
接地:確保流量計傳感器和轉換器良好接地,接地電阻<10Ω。特別是非金屬管道,必須安裝接地環。
電纜:檢查信號電纜是否與動力電纜并行敷設,強電磁干擾會耦合進信號線。確保電纜屏蔽層在控制室端單點接地。
*四步:*終判斷——硬件故障
如果以上所有步驟都排除了,問題很可能出在硬件上:
輸出電路損壞:轉換器內部的D/A轉換器或輸出驅動芯片損壞。
核心處理器故障:主板出現問題。
傳感器故障:電極或線圈故障導致信號異常,進而影響輸出。
此時,*有效的方法是“替換法”:
將疑似故障的流量計的輸出信號線接到一臺確認工作正常的同類儀表上。
如果正常儀表輸出正確,則原流量計故障。
如果正常儀表也無輸出或輸出異常,則問題出在線路或上位系統。
總結與排查流程圖

通過以上系統性的排查,絕大多數電流輸出故障都可以被定位和解決。記住,接線、供電和參數設置是解決大部分問題的突破口。
上一篇:電磁流量計在供水系統中應用
下一篇:電磁流量計顯示與實際流量不符


